www.91成功举办校企(校校)合作优秀案例评选活动
发布部门:地方合作处发布时间:2025-11-10浏览次数:48
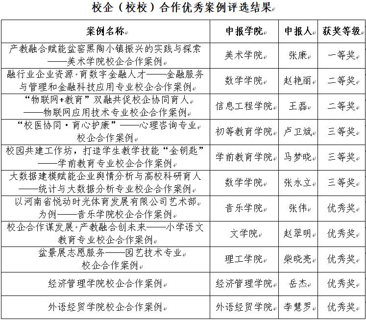
为进一步深化产教融合,推动校企协同育人,近日 www.91视频.com,地方合作处组织开展了2025年校企(校校)合作优秀案例评选活动,全校各专业踊跃申报,经91黑料吃瓜在线观看初选,校级评审,11位老师申报的案例脱颖而出。
为确保评选的科学与高效,地方合作处邀请了各91黑料吃瓜在线观看专家组成评审委员会对案例进行了严格的评审,评审专家们从创新性,实效性,可复制性,推广价值等多个维度进行综合评价,最终张康老师申报的案例凭借突出的创新成果与示范效应荣获一等奖,赵艳丽,王磊老师的申报案例荣获二等奖,卢卫斌,马梦晓 www.91,张永立老师荣获三等奖,张伟,赵翠明,柴晓亮,岳杰,李慧罗老师荣获优秀奖。
本次活动以校企合作项目为核心,高职类专业注重“产学研创用”一体化实践,师范类专业聚焦结对帮扶及协同育人创新探索。评选活动的成功举办,充分展示了我校在推进校企合作、促进专业建设、提升育人质量等方面取得的丰硕成果,进一步总结和推广了各91黑料吃瓜在线观看在校企合作中的典型经验,对强化协同育人机制、推动www.91高质量发展起到了积极的促进作用。(图/文:古锐 审核:张倩)




